Developer Guide
Table of Contents
- Acknowledgements
- Setting Up, Getting Started
- Design
- Implementation
- Documentation, Logging, Testing, Configuration, Dev-Ops
- Appendix-A: Requirements
- Appendix-B: Planned Enhancements
- Appendix-C: Instructions for Manual Testing
Acknowledgements
This project was developed from AddressBook-Level3.
ChatGPT by OpenAI was used by BuffWuff1712 to generate the Tag Table and Glossary sections within the Developer Guide, as well as the JavaDocs for code written by BuffWuff1712.
ChatGPT was also used by tayxuenye and cited in the code where applicable.
Setting Up, Getting Started
Refer to the guide Setting up and getting started.
Design
.puml files used to create diagrams in this document docs/diagrams folder. Refer to the PlantUML Tutorial at se-edu/guides to learn how to create and edit diagrams.
Architecture

The Architecture Diagram given above explains the high-level design of the App.
Given below is a quick overview of main components and how they interact with each other.
Main components of the architecture
Main (consisting of classes Main and MainApp) is in charge of the app launch and shut down.
- At app launch, it initializes the other components in the correct sequence, and connects them up with each other.
- At shut down, it shuts down the other components and invokes cleanup methods where necessary.
The bulk of the app’s work is done by the following four components:
-
UI: The UI of the App. -
Logic: The command executor. -
Model: Holds the data of the App in memory. -
Storage: Reads data from, and writes data to, the hard disk.
Commons represents a collection of classes used by multiple other components.
How the architecture components interact with each other
The Sequence Diagram below shows how the components interact with each other for the scenario where the user issues the command delete 1.

Each of the four main components (also shown in the diagram above),
- defines its API in an
interfacewith the same name as the Component. - implements its functionality using a concrete
{Component Name}Managerclass (which follows the corresponding APIinterfacementioned in the previous point.
For example, the Logic component defines its API in the Logic.java interface and implements its functionality using the LogicManager.java class which follows the Logic interface. Other components interact with a given component through its interface rather than the concrete class (reason: to prevent outside component’s being coupled to the implementation of a component), as illustrated in the (partial) class diagram below.

The sections below give more details of each component.
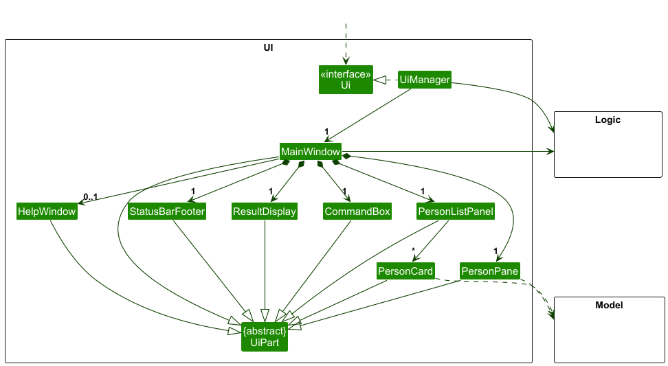
UI component
The API of this component is specified in Ui.java

The UI consists of a MainWindow that is made up of parts e.g.CommandBox, ResultDisplay, PersonListPanel, PersonPane, StatusBarFooter etc. All these, including the MainWindow, inherit from the abstract UiPart class which captures the commonalities between classes that represent parts of the visible GUI.
The UI component uses the JavaFx UI framework. The layout of these UI parts are defined in matching .fxml files that are in the src/main/resources/view folder. For example, the layout of the MainWindow is specified in MainWindow.fxml
The UI component,
- executes user commands using the
Logiccomponent. - listens for changes to
Modeldata so that the UI can be updated with the modified data. - keeps a reference to the
Logiccomponent, because theUIrelies on theLogicto execute commands. - depends on some classes in the
Modelcomponent, as it displaysPersonobject residing in theModel.
Logic component
API : Logic.java
Here’s a (partial) class diagram of the Logic component:

The sequence diagram below illustrates the interactions within the Logic component, taking execute("delete 1") API call as an example.

DeleteCommandParser should end at the destroy marker (X) but due to a limitation of PlantUML, the lifeline continues till the end of diagram.
How the Logic component works:
- When
Logicis called upon to execute a command, it is passed to anPROpertyParserobject which in turn creates a parser that matches the command (e.g.,DeleteCommandParser) and uses it to parse the command. - This results in a
Commandobject (more precisely, an object of one of its subclasses e.g.,DeleteCommand) which is executed by theLogicManager. - The command can communicate with the
Modelwhen it is executed (e.g. to delete a client).
Note that although this is shown as a single step in the diagram above (for simplicity), in the code it can take several interactions (between the command object and theModel) to achieve. - The result of the command execution is encapsulated as a
CommandResultobject which is returned back fromLogic.
Here are the other classes in Logic (omitted from the class diagram above) that are used for parsing a user command:

How the parsing works:
- When called upon to parse a user command, the
PROpertyParserclass creates anXYZCommandParser(XYZis a placeholder for the specific command name e.g.,AddCommandParser) which uses the other classes shown above to parse the user command and create aXYZCommandobject (e.g.,AddCommand) which thePROpertyParserreturns back as aCommandobject. - All
XYZCommandParserclasses (e.g.,AddCommandParser,DeleteCommandParser, …) inherit from theParserinterface so that they can be treated similarly where possible e.g, during testing.
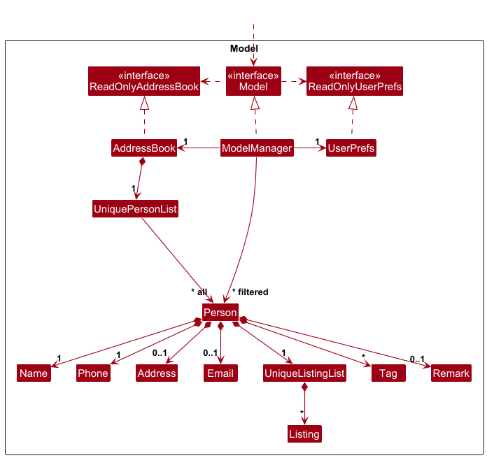
Model component
API : Model.java

The Model component,
- stores the address book data i.e., all
Personobjects (which are contained in aUniquePersonListobject). - stores the currently ‘selected’
Personobjects (e.g., results of a search query) as a separate filtered list which is exposed to outsiders as an unmodifiableObservableList<Person>that can be ‘observed’ e.g. the UI can be bound to this list so that the UI automatically updates when the data in the list change. - stores a
UserPrefobject that represents the user’s preferences. This is exposed to the outside as aReadOnlyUserPrefobjects. - does not depend on any of the other three components (as the
Modelrepresents data entities of the domain, they should make sense on their own without depending on other components)
Tag list in the PROperty, which Person references. This allows PROperty to only require one Tag object per unique tag, instead of each Person needing their own Tag objects.
Storage component
API : Storage.java

The Storage component,
- can save both address book data and user preference data in JSON format, and read them back into corresponding objects.
- inherits from both
AddressBookStorageandUserPrefStorage, which means it can be treated as either one (if only the functionality of only one is needed). - depends on some classes in the
Modelcomponent (because theStoragecomponent’s job is to save/retrieve objects that belong to theModel).
Common classes
Classes used by multiple components are in the seedu.address.commons package.
Implementation
This section describes some noteworthy details on how certain features are implemented.
Add Client Feature
the AddCommand follows a typical command pattern where LogicManager orchestrates the parsing and execution process.
When the user input is received, LogicManager calls AddressBookParser to interpret and parse the user input string into an executable command.
In this case, AddressBookParser creates AddCommandParser to parse user input string.

AddressBookParser first obtains the values corresponding to the prefixes n/, p/, e/, a/, t/ and r/.
AddressBookParser ensures that:
- All values corresponding to the prefixes are valid
If any of the above constraints are violated,
AddressBookParserthrows a ParseException. Otherwise,AddCommandParsercreates anAddCommandinstance with aPersonobject representing the new client.
Upon execution, AddCommand first queries the supplied model if it contains a client. If no duplicate client exists, AddCommand then calls on model::addPerson to add the client into the contact list.
Add Listing Feature
The ListingAddCommand follows a typical command pattern where LogicManager orchestrates the parsing and execution process.
When the user input is received, LogicManager calls AddressBookParser to interpret and parse the user input string into an executable command.
In this case, AddressBookParser creates ListingCommandsParser to parse user input string.

ListingCommandsParser first obtains the user input string and ensures that the suffix of the command matches ‘add’ or ‘delete’.
If the suffix does not match either, ListingCommandsParser throws a ParseException. Otherwise,
ListingCommandsParser creates ListingAddCommandParser to parse the arguments.
ListingAddCommandParser then extracts the index and the values corresponding to the prefixes t/ and a/.
ListingAddCommandParser ensures that:
- Provided index is within a valid range, meaning it cannot be less than 1 or greater than the number of clients in the currently displayed list.
- All values corresponding to the prefixes are valid.
If any of the above constraints are violated, ListingAddCommandParser throws a ParseException. Otherwise,
ListingAddCommandParser creates an ListingAddCommand instance with a Listing object representing the new listing.
Upon execution, ListingAddCommand first attempts to add a listing in a UniqueListingList. If no duplicate listing exists,
UniqueListingList then adds the listing to its list.
Sort Feature
The sort feature in PROperty is implemented by adding sorting methods to the UniquePersonList class, which is responsible for managing the list of Person objects. Sorting is performed directly on the internalList by specific attributes such as name or ID, allowing users to organise clients in a meaningful order.
The feature includes the following operations:
-
UniquePersonList#sortByName()— Sorts theinternalListofPersonobjects alphabetically by name, using aComparatorthat performs a case-insensitive comparison. -
UniquePersonList#sortByID()— Sorts theinternalListby ID in ascending order, allowing users to organise clients based on their unique identifiers.
These operations are exposed in the Model interface as Model#sortByName() and Model#sortByID() respectively.
The following sequence diagram shows how an sort operation goes through the Logic component:

Similarly, the sorting process within the Model component is shown below:

Documentation, logging, testing, configuration, dev-ops
Appendix A: Requirements
Product scope
Target user profile:
- Property Agents who type fast
Their responsibilities include managing a large list of property listings, coordinating with clients and potential buyers, conducting property viewings, negotiating deals, and handling paperwork related to real estate transactions. They are often mobile, needing quick and easy access to information, and manage a large client and property database.
Value proposition: PROperty is useful for property agents because it saves their time by allowing easy tracking of contacts, and easily filtering them according to tailor-made categories relevant to property agents in Singapore. It is much simpler to use while being even more functional than alternatives on the market.
- Allows property agents to manage prospective and existing clients easily by sorting them into different categories such as by housing type or seller/buyer
- Keep track of the various landlords who own the houses
- Easy for agent to remember who to try to sell unit to
- Events for scheduling visits to houses - reminders for agents when they open the app on any upcoming visits
User stories
Priorities: High (must have) - * * *, Medium (nice to have) - * *, Low (unlikely to have) - *
| Priority | As a … | I want to … | So that I can… |
|---|---|---|---|
* * * |
new user | see usage instructions | refer to instructions when I forget how to use the app |
* * * |
user | add a client with their information | view them later |
* * * |
user | delete a client | remove entries that I no longer need |
* * * |
user | use a search bar to find my client | locate details without going through the entire list |
* * * |
user | edit current client details | keep the details updated |
* * * |
user | search via tags | filter by different groups of people |
* * * |
user | partially fill client details | add people who do not want to give full information |
* * * |
user | find clients using their names | view their client details easily |
* * * |
user with many things to remember | add remarks/notes to some clients | remember things when I look up clients |
* * |
user | know some suggestions of types of tags | keep track of client preferences and interactions |
* * |
user | set reminders linked to clients | follow up with clients on time |
* * |
user | have an undo feature when editing or deleting a client | prevent accidental loss of information |
* * |
new user | see a guide on what features there are and how to use them | know what to do with the application |
* * |
user | have the option to auto-complete commands | not waste time typing the full command |
* * |
user | find commands by typing part of it | not have to remember exact commands |
* * |
user | see multiple attributes in the command box | know available commands without referring to help guide |
* * |
user | have appropriate colour highlighting for each attribute | see what I input more easily |
* * |
user | see different colours for each attribute | classify information more easily |
* * |
user | see error messages clearly | know what went wrong with my input |
* * |
user | see the exact reason an error is caused | input the correct command without wasting time |
* * |
user with many clients | tag certain clients to show at the top | find them easily with minimal steps |
* * |
user with a busy schedule | set reminders and see upcoming events | remind myself and stay on track |
* * |
forgetful user | quickly reuse my last searches and view search history | quickly trace back my activity |
* * |
new user | explore all features and follow a guide | be oriented to the functionalities |
* * |
user with many different friend groups | manage all my tags | better organize my clients |
* * |
user who likes to categorise everything | choose different colours for my tags | they don’t all look the same |
* * |
impatient user | find and sort multiple tags at once | not have to search for each tag slowly |
* * |
user | sort my clients in different ways | view clients in different ways |
* * |
user | add and customise my own tags | personalise my address book |
* * |
user | link property listings to specific clients | know who to market units to quickly |
* |
user | merge duplicate clients | keep my address book clean and organised |
* |
user | export my clients to a CSV file | back up or share my client list |
* |
user | put my deleted clients in a recycle bin | keep my clients clean and restore them if it was an accident |
* |
user with many social accounts | save and link to client social pages and media handles | connect with clients on social media easily |
* |
user who changes devices often | export and import clients on different devices easily | not save everything manually again when I change devices |
* |
user with many categories of clients | know who the clients I have put a particular tag on | organise events |
* |
user with many clients | find and search client besides the name | find clients more easily with different kinds of input |
Use cases
(For all use cases below, the System is the PROperty and the Actor is the user, unless specified otherwise)
Use case: Add a client
MSS
-
User requests to add a new client by providing the client’s details.
-
PROperty validates the input details.
-
PROperty adds the client to the client list.
-
PROperty displays a confirmation that the client has been added.
Use case ends.
Extensions
-
2a. The input details are invalid or incomplete.
-
2a1. PROperty shows an error message indicating the invalid fields.
-
2a2. PROperty prompts the user to re-enter the details.
Use case resumes at step 1.
-
-
2b. A client with the same details already exists.
-
2b1. PROperty informs the user that the client already exists.
Use case ends.
-
Use case: Edit a client’s details
MSS
-
User requests to edit details of a specific client.
-
User inputs desired edits.
-
PROperty validates the new details.
-
PROperty saves the updated details.
-
PROperty confirms that the client’s details have been updated.
Use case ends.
Extensions
-
1a. The specified client does not exist.
-
1a1. PROperty shows an error message.
Use case ends.
-
-
3a. The new details are invalid.
-
3a1. PROperty shows an error message indicating the invalid fields.
-
3a2. PROperty prompts the user to re-enter the details.
Use case resumes at step 2.
-
Use case: Delete a client
MSS
-
User requests to delete a specified client
-
PROperty deletes the specified client
-
PROperty saves the updated client list.
Use case ends.
Extensions
-
1a. The specified client does not exist.
-
1a1. PROperty shows an error message.
Use case ends.
-
Use case: Sort clients in alphabetical order
MSS
-
User requests to sort clients.
-
PROperty sorts the client list in alphabetical order.
-
PROperty displays the sorted list.
Use case ends.
Use case: Add remarks to a client
MSS
-
User selects a client to add a remark.
-
User enters the remark.
-
PROperty saves the remark to the client’s details.
-
PROperty confirms that the remark has been added.
Use case ends.
Extensions
-
1a. The specified client does not exist.
-
1a1. PROperty shows an error message.
Use case ends.
-
-
2a. The remark is empty.
- 2a1. PROperty removes the remark from the specified client instead.
Use case: Remove remarks from a client
MSS
-
User selects a client to remove remark.
-
User enters empty remark.
-
PROperty removes the existing remark (if any) from the client’s details.
-
PROperty confirms that the remark has been removed.
Use case ends.
Extensions
-
1a. The specified client does not exist.
-
1a1. PROperty shows an error message.
Use case ends.
-
Use case: Search for clients by tags
MSS
-
User requests to search for clients using one or more tags.
-
PROperty filters the client list based on the specified tags.
-
PROperty displays a list of clients matching the tags.
Use case ends.
Extensions
-
1a. No tags are specified.
-
1a1. PROperty shows an error message prompting for at least one tag.
Use case resumes at step 1.
-
-
3a. No clients match the specified tags.
-
3a1. PROperty informs the user that there are 0 matches.
Use case ends.
-
Use case: Search for clients by client details
MSS
-
User requests to search for clients using various client details.
-
PROperty filters the client list based on the search query.
-
PROperty displays a list of matching clients.
Use case ends.
Extensions
-
1a. No search queries are specified.
-
1a1. PROperty shows an invalid command format error message.
Use case ends.
-
-
3a. No clients match the specified tags.
-
3a1. PROperty informs the user that 0 clients were found.
Use case ends.
-
Use case: Manage tags
MSS
-
User sees the tags assigned to a client in PROperty.
-
User selects to add, delete tags or both.
-
PROperty confirms that the tags have been updated.
Use case ends.
Extensions
-
2a. User chooses to delete a tag.
-
2a1. Tha tag is deleted off the client if it exists.
-
2a2. Else, PROperty ignores the command silently.
-
2a3. PROperty saves the changes.
Use case resumes at step 3.
-
-
2b. User chooses to add a valid tag.
-
2b1. User keys in the tag to delete.
-
2b2. PROperty adds the tag to the client.
Use case resumes at step 3.
-
-
2c. Any tag names provided are invalid for an add tag action (not in the list of allowed tags).
-
2c1. PROperty shows an error message.
Use case ends.
-
Use case: View usage instructions
MSS
-
User requests to view usage instructions.
-
PROperty displays the help guide with a list of available commands and features.
Use case ends.
Use case: Auto-complete commands
MSS
-
User begins typing a command.
-
PROperty suggests the closest possible command based on the input.
-
User selects the suggestion by pressing [TAB] or continues typing.
-
PROperty auto-completes the command if user selects the suggestion.
Use case ends.
Extensions
-
2a. No commands match the input.
-
2a1. PROperty does not provide suggestions.
Use case ends.
-
-
3a. User does not select the suggestion and enters an invalid command.
-
3a1. PROperty shows an error message.
Use case ends.
-
Use case: Remove tags from clients easily
MSS
-
User selects a client to modify tags.
-
PROperty displays current tags associated with the client.
-
User removes unwanted tags.
-
PROperty updates the client’s tag list.
-
PROperty confirms that the tags have been updated.
Use case ends.
Extensions
-
2a. User selects an invalid tag or non-existent tag to delete.
-
2a1. PROperty continues silently and does not modify the invalid commands.
Use case resumes at step 2.
-
Use case: Show property listings of specific user
MSS
-
User types command to show property listings of a client.
-
PROperty displays property listings of client.
Use case ends.
Extensions
-
1a. User types in invalid index for client.
-
1a1. PROperty informs user of invalid index.
Use case ends.
-
-
1b. User types in invalid command format.
-
1b1. PROperty informs user of invalid command format.
Use case ends.
-
Use case: Add property listings to a specific user
MSS
-
User types command to add a property listing to a specified user.
-
PROperty updates the property listings of the user.
Use case ends.
Extensions
-
1a. User types in invalid index for client.
-
1a1. PROperty informs user of invalid index.
Use case ends.
-
-
1b. User types in invalid command format.
-
1b1. PROperty informs user of invalid command format.
Use case ends.
-
-
1c. User types in a listing with a duplicate address.
-
1c1. PROperty informs user of duplicate listing entry due to there being the same address.
Use case ends.
-
Use case: Delete property listings from a specific user
MSS
-
User types command to delete a property listing from a specific user.
-
PROperty updates the property listings of the user.
Use case ends.
Extensions
-
1a. User types in invalid index for client.
-
1a1. PROperty informs user of invalid index.
Use case ends.
-
-
1b. User types in invalid command format.
-
1b1. PROperty informs user of invalid command format.
Use case ends.
-
-
1c. User types in invalid property listing index for that client.
-
1c1. PROperty informs user of invalid listing index.
Use case ends.
-
Use case: Export all client details from PROperty
MSS
-
User types command to export all details stored.
-
PROperty creates a
.csvwith all the client details.Use case ends.
Extensions
-
1a. The export location or file is unavailable for any reason.
-
1a1. PROperty fails silently.
Use case ends.
-
Non-Functional Requirements
- Should work on any mainstream OS as long as it has Java
17or above installed. - Should be able to hold up to 1000 clients without a noticeable sluggishness in performance for typical usage.
- A user with above average typing speed for regular English text (i.e. not code, not system admin commands) should be able to accomplish most of the tasks faster using commands than using the mouse.
- Should work on any screen size from (
13'laptop screens to32'widescreen monitors) - Should reliably store client information across different sessions with minimal chance of corruption
- Should not contain any vulnerabilities, protect user data and ensure system integrity
- Should be easy to maintain for developers to add new features and exensions in the future
- Should have good contrast between colours to allow people to read text and information more easily
Glossary
-
Auto-complete: A feature that predicts and completes the rest of a word or command as the user types, often activated by pressing the
TABkey. -
Fuzzy Searching: A search technique that finds approximate matches to the search terms, allowing users to find results without needing exact matches.
-
Recycle Bin: A temporary storage area for deleted clients, allowing users to restore them if they were deleted accidentally.
-
Reminder/Event: A scheduled notification linked to a client, alerting the user of upcoming tasks, appointments, or follow-ups.
-
Social Media Handles: Usernames or profile links associated with a client’s social media accounts.
-
Syntax Highlighting: A feature that displays commands in different colors to differentiate between commands, attributes, and values for easier readability.
-
Tag: A label assigned to a client to categorize or group clients for better organization.
-
Undo Feature: A function that allows the user to reverse the last action taken, preventing accidental loss or changes to information.
-
Client: An entry in the PROperty representing a client, including their personal and professional information.
-
Reminder/Event List: A chronological list displaying upcoming reminders or events set by the user.
-
Search History: A record of previous search queries entered by the user, allowing for quick reuse of past searches.
-
Highlighting Errors: Visual cues provided by the application (such as underlines or color changes) to indicate mistakes in command input.
-
Priority Tagging: The act of marking certain clients to appear at the top of the client list for quick access.
Appendix B: Planned Enhancements
Team Size: 5 members
As we continue to develop PROperty, we are focused on refining and expanding its capabilities to better meet user needs. Through identifying current limitations, we’re able to target areas that can benefit most from enhancement. This section highlights our planned improvements, showcasing the steps we’re taking to deliver a more comprehensive and effective solution for property agents.
1. Enhance Phone Numbers to Accept Special Characters
Feature Flaw in Current Implementation
At present, phone numbers only accept numeric characters, excluding symbols such as + and dashes -.
However, these characters are essential for supporting country and area codes, and dashes can improve readability by
separating sections of a phone number (e.g., +1-800-9087-2029).
Proposed Enhancement
We plan to modify the phone number field to allow + symbols and dashes - so users can input phone numbers with country/area codes
and use dashes for better readability. This enhancement will provide greater flexibility and accommodate a wider range of valid phone number formats.
2. Enhance Search Flexibility
Feature Flaw in Current Implementation
The current search functionality is limited when searching for strings containing alphanumeric characters followed by special characters (e.g. “29,” in an address),
or special characters followed by alphanumeric characters (e.g “#03-02” in a unit number).
Users may not find their intended client if they do not explicitly state the exact string due to this restriction
(e.g. using find 29 to find a client with the address Blk 30 Geylang Street 29, #06-40 will result in no clients being found).
Proposed Enhancement
We plan to enhance the search feature to allow partial matches on numeric values regardless of punctuation or spacing. This enhancement will improve the user experience by showing relevant client details even if the input includes numbers adjacent to punctuation marks.
3. Enhance Export Feature to Handle Export Errors.
Feature Flaw in Current Implementation
At present, the PROperty does not indicate to the user when an export fails (e.g. If the user exports a csv file and opens it, then edits information using the app and exports the csv again, the second export will cause an error and the new CSV file will not be correctly exported. However, the PROperty GUI reflects that a second export command has been successfully executed, even though the console shows that an error has been thrown).
Proposed Enhancement
We plan to enhance the export feature by implementing error handling should there be a failed export. This enhancement will improve the user experience by informing the user when their export has failed, and prevent confusion when the user checks their CSV file to find there has been no updates to its contents.
Appendix C: Instructions for Manual Testing
Given below are instructions to test the app manually.
Launch and shutdown
-
Initial launch
-
Download the jar file and copy into an empty folder
-
Double-click the jar file Expected: Shows the GUI with a set of sample clients. The window size may not be optimum.
-
-
Saving window preferences
-
Resize the window to an optimum size. Move the window to a different location. Close the window.
-
Re-launch the app by double-clicking the jar file.
Expected: The most recent window size and location is retained.
-
Adding a client
-
Adding a new client to the client list
-
Prerequisites: The client list is displayed, and the user has relevant details to add a new client.
-
Test case:
add n/John Doe p/98765432 e/johndoe@example.com a/123 Clementi Road
Expected: A new client with the name “John Doe” and provided details is added to the list. The status message in the outcome box confirms the addition. -
Test case:
add n/ p/ e/ a/
Expected: No client is added. An error message appears, indicating that names should only contain alphanumeric characters and spaces, and it should not be blank. -
Other incorrect add commands to try:
add,add n/John Doe p/@456789,add n/Harry Kane p/88332255 e/harrykane.com a/123 Clementi Road
Expected: Error message indicating invalid command, phone or email format, with no changes to the list.
-
Deleting a client
-
Deleting a client while all clients are being shown
-
Prerequisites: List all clients using the
listcommand. Multiple clients in the list. -
Test case:
delete 1
Expected: First client is deleted from the list. Details of the deleted client shown in the status message. -
Test case:
delete 0
Expected: No client is deleted. Error details shown in the status message. -
Other incorrect delete commands to try:
delete,delete x,...(where x is larger than the list size)
Expected: Similar to previous.
-